Un hombre de 53 años con VIH ha logrado una remisión sorprendente tras recibir un trasplante de células madre para tratar una leucemia hace diez años. Después de interrumpir su tratamiento antirretroviral en 2018, no se detecta rastro del virus en su sangre. Este caso refuerza la posibilidad de usar este procedimiento como terapia funcional para el VIH. Esta investigación se encuentra publicada en Nature Medicine.

El trasplante de células madre CCR5Δ32/Δ32 y su relevancia
El trasplante de células madre hematopoyéticas CCR5Δ32/Δ32 consiste en recibir células de un donante con una mutación que elimina el receptor CCR5, clave para que el VIH infecte las células. Esta estrategia se ha usado en casos excepcionales, como los del “paciente de Berlín” y el “paciente de Londres”, y permite reconstruir un sistema inmunológico resistente al virus. En este caso, el trasplante se realizó en el Clem Jones Centre for Regenerative Medicine de Bond University, bajo la dirección del Dr. Björn-Erik Ole Jensen y su equipo internacional. La técnica requiere la supresión casi total del sistema inmunológico del receptor para integrar las nuevas células sin riesgo de tumores. Aunque es un procedimiento de alto riesgo, representa un modelo de referencia para futuras terapias que podrían erradicar el virus o crear sistemas inmunológicos resistentes de forma más segura mediante ingeniería genética.

El caso del paciente y los resultados a largo plazo
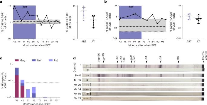
El paciente, diagnosticado con leucemia mieloide aguda en 2011, recibió el trasplante y continuó su tratamiento estándar de VIH, que normalmente sería de por vida. Tras varios años, los médicos observaron que no había partículas pro-virales de VIH-1 circulando en su sangre. Con su consentimiento, se suspendieron los antivirales casi seis años después y se realizó un seguimiento minucioso. Sorprendentemente, no se detectó ARN viral ni partículas replicantes, aunque sí se encontraron fragmentos de ADN del virus en algunos tejidos, que no representan amenaza para la salud. Su sistema inmunológico dejó de atacar al virus, indicando que ya no lo percibía como peligro. Este seguimiento de casi una década confirma que la remisión es estable y que el paciente se mantiene saludable, convirtiéndose en uno de los pocos casos documentados de curación funcional del VIH.

Implicaciones y perspectivas futuras
Este hallazgo refuerza el potencial de los trasplantes de células madre como terapia funcional para el VIH y el SIDA. Los avances en edición genética, como CRISPR, podrían permitir crear células madre resistentes al VIH en laboratorios especializados, evitando la necesidad de donantes con mutaciones raras. Sin embargo, los investigadores advierten que el VIH puede permanecer oculto en otros tejidos, por lo que no puede considerarse una cura definitiva. El procedimiento sigue siendo de alto riesgo y no aplicable a toda la población, pero ofrece un modelo prometedor para desarrollar tratamientos capaces de eliminar la replicación viral y reducir la dependencia de antivirales.
Referencia:
- In-depth virological and immunological characterization of HIV-1 cure after CCR5Δ32/Δ32 allogeneic hematopoietic stem cell transplantation. Link.
Relacionado
Descubre más desde Cerebro Digital
Suscríbete y recibe las últimas entradas en tu correo electrónico.
