La IA demuestra que las huellas dactilares no son únicas

La IA demuestra que las huellas dactilares no son únicas

Durante más de un siglo, la humanidad ha creído que no existen dos huellas dactilares iguales. Esta premisa ha sustentado procesos judiciales, identificaciones forenses y sistemas de seguridad. Sin embargo, un estudio reciente sugiere que esta verdad podría tambalearse gracias al poder de la inteligencia artificial.

En duda la individualidad de las huellas dactilares

La IA demuestra que las huellas dactilares no son únicas
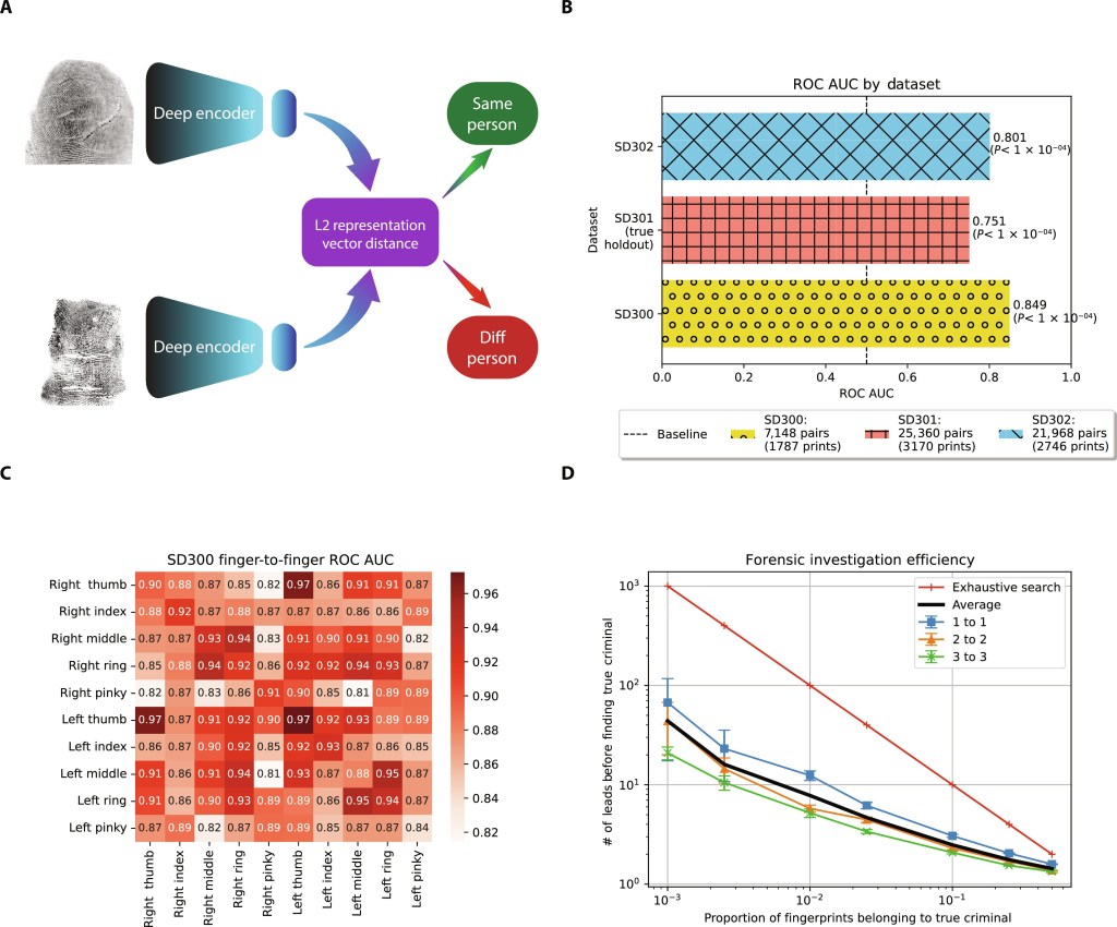
Descripción general del proceso de análisis de similitud entre huellas dactilares y sus resultados.

Un estudio recién publicado en Science Advances plantea una revolución en la ciencia forense: las huellas dactilares —que durante siglos se han considerado únicas e irrepetibles— podrían no ser tan distintas dentro de una misma persona. Un equipo liderado por Gabe Guo (Universidad de Columbia) y colaboradores de la Universidad de Búfalo aplicó una red neuronal de contraste profundo a una base de datos de 60 000 huellas del gobierno de EE.UU.

El modelo de IA analizó pares de imágenes —ya fuera de dedos distintos de una misma persona o de distintos individuos— y logró una precisión de hasta 77 % en identificar correctamente un único par. Pero cuando se agruparon múltiples huellas, la exactitud se disparó, millones de veces más eficaz que los métodos tradicionales.

Implicaciones legales, éticas y científicas en juego

La IA demuestra que las huellas dactilares no son únicas

El hallazgo no radica en las “minucias” (los clásicos puntos de bifurcación y finalización de crestas), sino en ángulos y curvaturas de los remolinos centrales de la huella, patrones que han permanecido “escondidos” hasta ahora. De hecho, los investigadores confiesan desconocer exactamente cómo la IA percibe estos marcadores, pero su eficacia empírica es innegable.

El estudio enfrentó resistencia en el mundo académico: inicialmente fue rechazado por revistas forenses, que sostenían que “es bien sabido que cada huella dactilar es única”. Sin embargo, la evidencia acumulada hizo que Science Advances finalmente aceptara su publicación, reconociento su relevancia para reactivar investigaciones criminales y exonerar inocentes .

Los autores prevén entrenar sus modelos con bases de datos más amplias y diversas, buscando robustez frente a rangos demográficos y condiciones reales de escena de crimen. Este avance no sólo desafía la base de la dactiloscopia, sino que abre la puerta a una nueva era forense, donde la IA descubre lo que la investigación manual no pudo ver.

Este descubrimiento redefine la confianza que depositamos en las huellas dactilares como prueba absoluta. Aunque no las invalida por completo, sí obliga a revaluar su rol en sistemas legales y de seguridad. La inteligencia artificial, una vez más, revela que la verdad científica está en constante revisión.

Referencia:

  • Science Advance/Unveiling intra-person fingerprint similarity via deep contrastive learning. Link

Descubre más desde Cerebro Digital

Suscríbete y recibe las últimas entradas en tu correo electrónico.

ARTÍCULO PUBLICADO EN

Picture of Erick Sumoza

Erick Sumoza

Soy un escritor de ciencia y tecnología que navega entre datos y descubrimientos, siempre en busca de la verdad oculta en el universo.

Deja un comentario

Publicidad

Scroll al inicio

Descubre más desde Cerebro Digital

Suscríbete ahora para seguir leyendo y obtener acceso al archivo completo.

Seguir leyendo